También denominados diagramas de Ishikawa (por su creador) o de espina de pescado (por su forma). Los diagramas de causa efecto sirven para determinar las causas que provocan un determinado efecto (por lo general un problema).
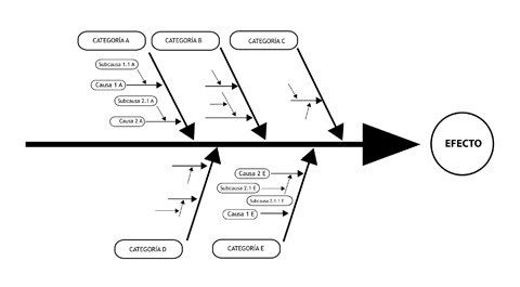
A partir de un determinado efecto real o potencial, hacia el que apunta una flecha horizontal, se despliega el diagrama en el cual se recogen diversas categorías (o componentes del proceso) en los que pueda estar la causa del efecto observado. Las categorías generales más utilizadas son:
Materiales
Mano de obra
Medio (entorno de trabajo)
Maquinaria
Método
Estas cinco categorías son conocidas comúnmente como las 5 M. Otras categorías que se añaden dependiendo del sector en el que se aplique son:
Medición
Mantenimiento
Gestión
…
De cada categoría principal, las cuales se disponen equilibradamente por encima y debajo de la flecha central que apunta al efecto, sale una flecha que apunta hacia la flecha central, todas las flechas son paralelas entre sí y a cada una de ellas se le añaden las posibles causas primarias que ha su vez pueden tener asociadas causas secundarias. Para determinar las causas de primer nivel como las causas de segundo nivel y eventualmente causas de tercer nivel se utilizan métodos contrastados como la técnica de las 5 whys, en castellano lo podemos traducir como “los 5 Porqués” (motivo de posterior entrada): a partir del hecho o efecto dado los investigadores se preguntas como puede haber influido cada una de las categorías en el efecto y así sucesivamente hasta determinar todas las posibles causas.
El diagrama permite determinar las causas de un hecho de una manera racional y organizada evitando olvidar o menospreciar algún aspecto.

