Para la elaboración del libro de calidad he venido realizando gráficos que complementan los conocimientos incluidos en sus páginas. Una materia tan compleja y árida como esta (según se mire), se hace necesario complementarla con ilustraciones que hagan más llevadero para el interesado el aprendizaje. A continuación algunos de los ejemplos desarrollados:
Curva de costes de la calidad
Este gráfico atribuido a Jurán* es muy interesante dado que demuestra de una manera muy eficiente la relación entre los costes de una mala gestión de la calidad con los de una buena gestión y como una buena gestión de estos costes repercute positivamente en los costes totales de ahí la recomendación de incluir la calidad en la gestión.
Sobre juran remitimos a las entradas de nuestro blog tituladas:
- Joseph M. Juran (I)
- Joseph M. Juran (II) La trilogía de Juran
- “Juran reloaded”. ¿Puede contribuir en algo la gestión de la calidad para salir de esta crisis?
Curva de distribución normal o «campana de Gauss»
La curva de distribución normal, también denominada campana de Gauss es la demostración gráfica de una distribución de frecuencia «normal», denominada normal precisamente por su aparición en múltiples distribuciones de elementos, poblaciones, etc y cuya ausencia es la pista para el mal funcionamiento de muchos procesos industriales, entre los que incluimos buena parte de los procesos gráficos.
Sobre la curva de distribución normal remitimos a la entrada de nuestro blog titulada:
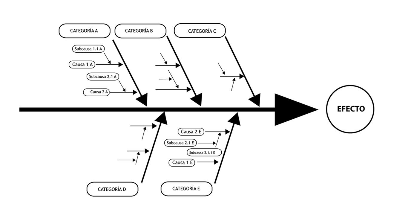
Diagrama Causa – Efecto, de Isikhawa o de espina de pescado
La diagrama causa-efecto, es una extraordinaria herramienta para detectar las causas de los problemas mediante una metodología sistemática de hallar las causas que originan determinados efectos. Es una herramienta versátil y efectiva y se emplea en muchas áreas, dada su sencilla aplicación y la eficacia en la obtención de resultados.
Sobre el diagrama de causa – efecto remitimos a la entrada de nuestro blog titulada:
Mapa de procesos
El mapa de procesos es uno de los gráficos que acompaña al manual de calidad y en el cual se muestran, de manera ordenada y gráfica, los procesos en los cuales se dividen las actividades de la organización así como sus relaciones. En el gráfico que se adjunta se dispone de un ejemplo genérico de una hipotética empresa gráfica. Con las debidas adaptaciones a la peculiar idiosincrasia de cada empresa sería adaptable a cualquier empresa del sector. En este caso no se incluye el diseño ni la hipotética producción electrónica.
Más sobre procesos en nuestro blog:
Ficha de procesos
La ficha de procesos es un documento, que podemos plantear como plantilla o formulario, que nos permite establecer, organizar y describir, de forma ordenada y metódica los elementos que componen un proceso dado. Complementa pues al mapa de procesos y profundiza en cada uno de ellos, obligando a la alta dirección a implicarse en su descripción, gestión, mantenimiento y seguimiento, todo ello convenientemente documentado. En el ejemplo una hipotética ficha del proceso de diseño asociado a una empresa gráfica.
- Organización por procesos (II) Ficha de proceso
- Elementos de la ficha de proceso (I) Nombre, propietario, límites, finalidad del proceso y procedimientos asociados
- Elementos de la ficha de proceso (II) Entradas y salidas
- Elementos de la ficha de proceso (III) Entradas y salidas
Comparativa EFQM – ISO 9001
El modelo de autoevaluación EFQM se basa en la adecuada gestión, supervisión, control y medición del cumplimiento de nueve criterios, seis de los cuales son criterios agentes y los otros son resultados. En el gráfico que presentamos a continuación se indican los «pesos» de cada uno de los criterios en la puntuación total y las áreas rojas indican de cada uno de los criterios lo que cubre el modelo ISO 9001. Como se puede apreciar el modelo EFQM es más completo al contemplar aspectos poco trabajados en el modelo ISO.
Ciclo Deming
También conocido como rueda Deming, círculo Deming o ciclo PDCA (con cualquiera de estas acepciones se puede hallar en Internet y en gran cantidad) hace referencia a una metodología de calidad exportable a cualquier situación de progreso en cualquier cambio, es pues una metodología de trabajo exitosa, y que en cierta medida debe su éxito a la facilidad de representación de sus pautas básicas.
La idea de círculo, rueda o ciclo de mejora continua en realidad fue desarrollado en primera instancia por Shewhart pero el trabajo que hizo Deming divulgando sus virtudes le proporcionó a este último la fama de poner su apellido a tal herramienta.
Aunque como ya he dicho existe una amplia selección de ilustraciones en internet no me he podido resistir a incluir mi propia representación, lo cual no deja de ser un sencillo ejercicio con Illustrator:
Otros artículos anteriores relacionados en este blog:








[…] Gráficos de calidad […]